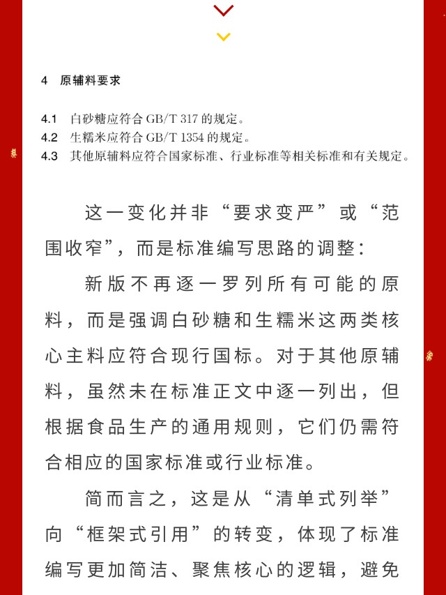
登录
注册
在线留言
您好,欢迎光临南安市中机标准化研究院网站!
切换导航
首页
研究院概况
研究院动态
标准化活动
标准制修订
研究院资源库
办事指南
当前位置:
首页
>
研究院动态
>
元宵有了新讲究!新旧国标对比来了
元宵有了新讲究!新旧国标对比来了
发布时间:
2026-03-03 11:08:01
访问量:
84